Kalkulator sterowników UCx84x

~ dla elementu kluczującego przetwornicy dc-dc ~

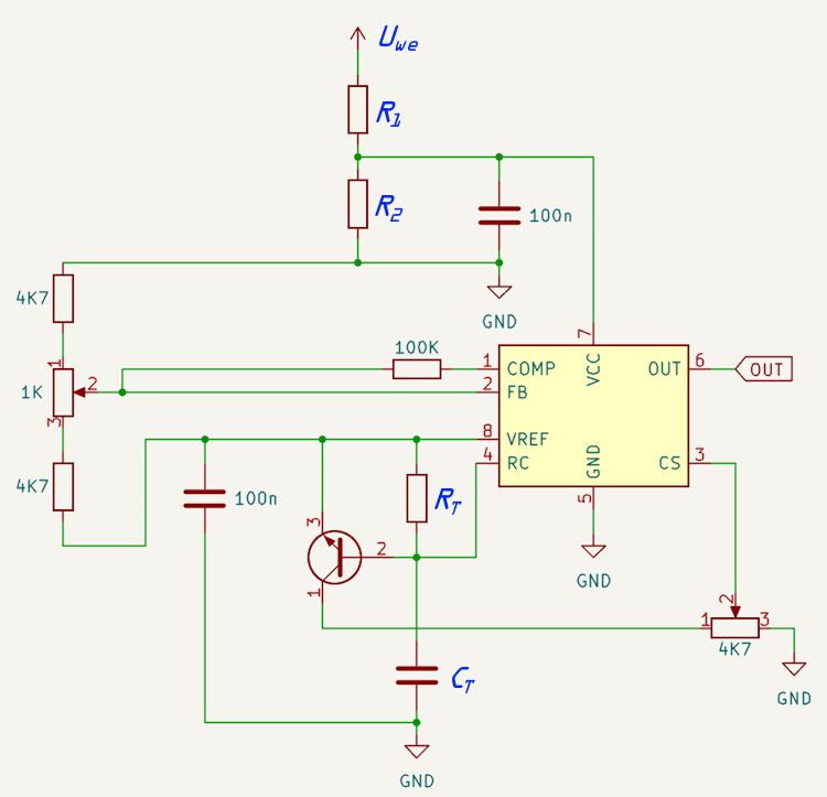
Seria UCx84x obejmuje monolityczne sterowniki PWM o sprzężeniu prądowym dla przekształtników dc-dc. Umożliwiają one generację sygnału sterującego dla elementu kluczującego o częstotliwości do 500 kHz. Aby układ właściwie współpracował z przetwornicą, należy włączyć go zgodnie z poniższym schematem, gdzie napięcie Uwe odczepia się bezpośrednio z wyjścia mostka prostowniczego. Wartość częstotliwości sygnału PWM zależy od wartości elementów CT i RT. Wartość rezystancji RT musi wynosić przynajmniej 5 kΩ. Współczynnik wypełnienia regulować można z użyciem potencjometrów, zmieniających nastawę sprzężenia prądowego i wzmacniacza błędu. Z uwagi na maksymalną wartość napięcia zasilania UCCmax = 30 V, napięcie z mostka (z europejskiej sieci elektroenergetycznej 325 V) należy podzielić z użyciem dzielnika napięcia, tworzonego przez rezystory R1 i R2, o dostatecznie wysokiej mocy znamionowej.

Właściwości dzielnika napięcia




Właściwości elementów regulujących oscylator




Wyniki

Obliczona częstotliwość PWM: f = 210 kHz
Obliczone napięcie na wejściu układu: UCC = 25 V
Obliczona moc na rezystorze R1: PR1 = 0.75 W
Obliczona moc na rezystorze R2: PR2 = 0.06 W