Kalkulator sterownika SG3525A

~ dla elementu kluczującego przetwornicy dc-dc ~

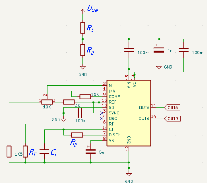
SG3525A jest monolitycznym układem scalonym sterownika PWM dla przekształtników dc-dc. Umożliwia on generację sygnału sterującego dla elementu kluczującego o częstotliwości od 0,1 Hz do 400 kHz oraz o współczynniku wypełnienia do 45%. Sterownik ma dwa wyjścia, na których pojawiają się sygnały w przeciwfazie, co umożliwia sterowanie także przetwornic półmostkowych i mostkowych. Aby układ właściwie współpracował z przetwornicą, należy włączyć go zgodnie z poniższym schematem, gdzie napięcie Uwe odczepia się bezpośrednio z wyjścia mostka prostowniczego. Wartość częstotliwości sygnału PWM zależy od wartości elementów CT, RT i RD, współczynnik wypełnienia dodatkowo od nastawy potencjometru. Z uwagi na maksymalną wartość napięcia zasilania UCCmax = 40 V, napięcie z mostka (z europejskiej sieci elektroenergetycznej 325 V) należy podzielić z użyciem dzielnika napięcia, tworzonego przez rezystory R1 i R2, o dostatecznie wysokiej mocy znamionowej.

Właściwości dzielnika napięcia




Właściwości elementów regulujących oscylator





Wyniki

Obliczona częstotliwość PWM: f = 201 kHz
Obliczone napięcie na wejściu układu: UCC = 25 V
Obliczona moc na rezystorze R1: PR1 = 0.75 W
Obliczona moc na rezystorze R2: PR2 = 0.06 W