Kalkulator sterownika MC34067

~ dla elementu kluczującego rezonansowej przetwornicy dc-dc ~

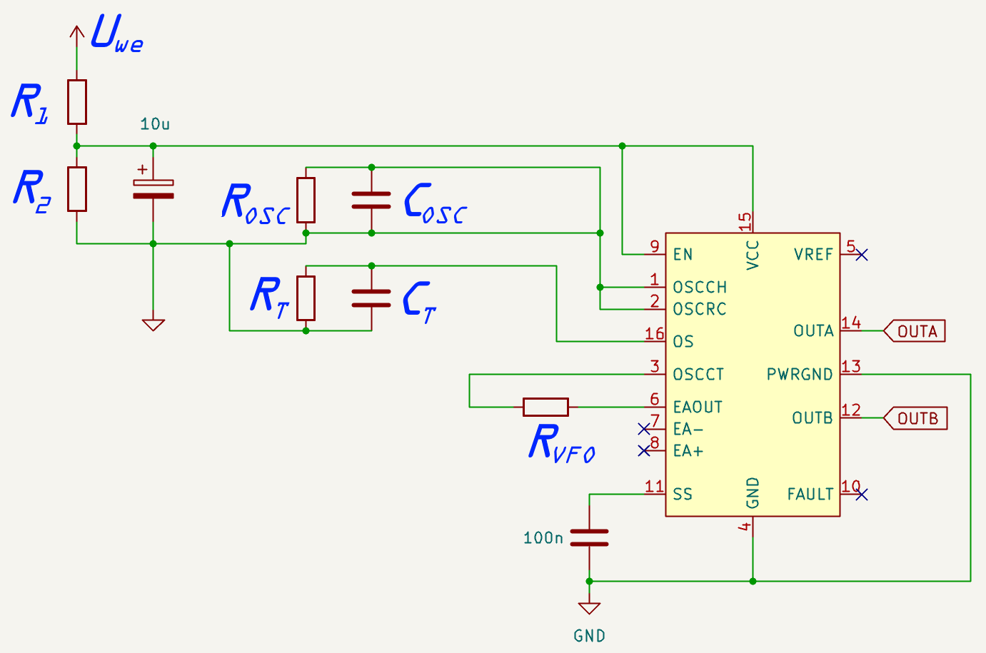
MC34067 to układ scalony sterownika PWM dla quasi-rezonansowych przetwornic ZVS. Umożliwia on generację sygnału sterującego dla elementu kluczującego w bardzo szerokim zakresie częstotliwości. Posiada on dwa wyjścia, na których pojawiają się sygnały w przeciwfazie, co umożliwia sterowanie także przetwornic półmostkowych i mostkowych. Aby układ właściwie współpracował z przetwornicą, należy włączyć go zgodnie z poniższym schematem, gdzie napięcie Uwe odczepia się bezpośrednio z wyjścia mostka prostowniczego. Zakres częstotliwości sygnału PWM zależy od wartości elementów COSC, ROSC i RVFO. Częstotliwość rezonansowa obwodu LLC powinna zawierać się w wyznaczonym paśmie. Współczynnik wypełnienia natomiast dyktuje pojemność CT i rezystancja RT. Z uwagi na maksymalną wartość napięcia zasilania UCCmax = 20 V, napięcie z mostka (z europejskiej sieci elektroenergetycznej 325 V) należy podzielić z użyciem dzielnika napięcia, tworzonego przez rezystory R1 i R2, o dostatecznie wysokiej mocy znamionowej.

Właściwości dzielnika napięcia




Właściwości elementów regulujących oscylator







Wyniki

Obliczona częstotliwość minimalna PWM: fmin = 183 kHz
Obliczona częstotliwość maksymalna PWM: fmax = 185 kHz
Obliczona szerokość impulsu: tOS = 94 ns
Obliczone napięcie na wejściu układu: UCC = 14 V
Obliczona moc na rezystorze R1: PR1 = 0.44 W
Obliczona moc na rezystorze R2: PR2 = 0.02 W